Elektronik & Komponenten
Die Hauptaufgabe des Arcade, also die Emulation des C64 und alles was dazu gehört, übernimmt der Raspberry Pi 3 mit dem darauf laufenden BMC64. Tasteneingaben, die Ansteuerung des 7-Segment-Displays und das Auslesen des Poti passieren aber auf dem ESP32-Board, welches auf einer selbstgestallten Platine sitzt. Diese verbindet die genannten Elemente miteinander.
Komponentenliste
Folgende Bauteile wurden verwendet, um die Platine zu bestücken bzw. an sie angeschlossen. Die Auswahl erfolgte mehr nach dem Prinzip „was habe ich noch so da“.
Hinweis zur Verlinkung: Mein Blog ist privat, es sind keine Affiliate-Links. Die meisten Sachen sind von Aliexpress. Die gezielte Verlinkung dient vor allem, das exakte Produkt zu bestimmen welches von mir verwendet wurden, damit 3D Drucke passen und Software kompatibel ist.
- ESP32D (=> Aliexpress)
- 5mm rote LED
- 1k Ohm Widerstände
- BC547B NPN-Transistoren
- 40 Pin Wannenstecker
- 2, 3, 4 und 5-Pin JST-Konnektoren und -Kabel
- WS2812B-LED-Streifen
- 7-Segment-Display (6 Zahlen, TM1637)
- Drehpoti (=> Aliexpress)
- Arcade-Controller-Set mit Joystick und div. Buttons (integrierte LEDs, ausgelegt auf 5V) (=> Aliexpress)
- USB-Netzteil für Spannungsversorgung Raspberry Pi, LED-Strip und ISP-Display
- 7″ IPS-Display mit HDMI-in (=> Aliexpress)
- Einbau-Stereo-Lautsprecher (=> Aliexpress)
- div. USB und HDMI-Kabel, bestenfalls so kompakt wie möglich
- HDMI 180-Grad-Stecker für den Anschluss des ISP-Displays
- div. M3-Gewindeeinsätze (Brass Inserts) und M3-Schrauben
Gerber-Datei
Damit ihr euch ein solches PCB wie ich es verwendet habe selbst bestellen könnt, benötigt ihr eine Gerber-Datei. Diese kann z.B. bei JLCPCB, PCBWay oder wie sie alle heißen hochgeladen und geordert werden. In der Regel gibt es Mindestabnahmen von 5 Platinen.
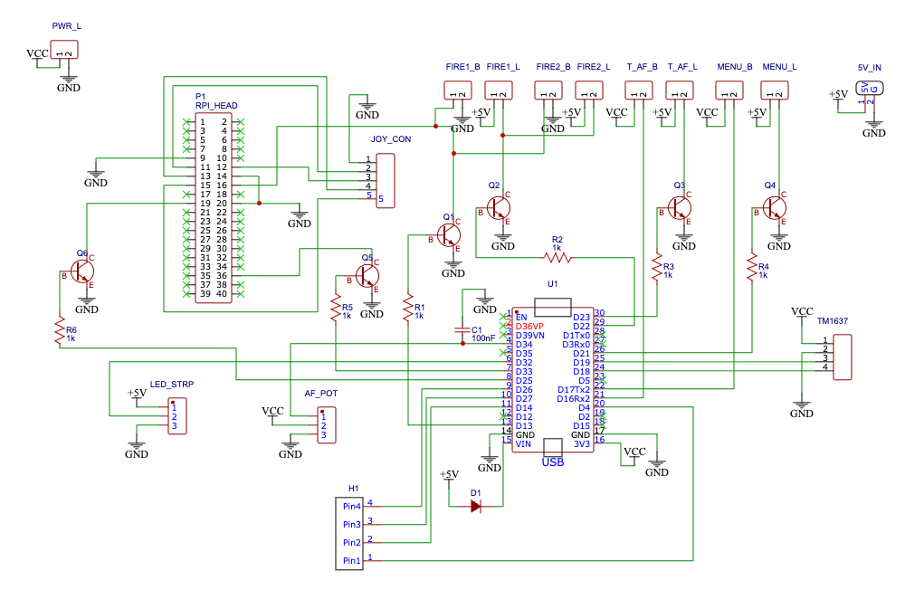
Schaltplan & PCB

Die Schaltung dient dazu, die ein Tastendrücke teils über den ESP zu interpretieren und teils um sie auf die passenden GPIO-Ports des Raspberry Pi umzuleiten. Außerdem steuert der ESP den LED-Streifen an, das 7-Segment-Display und ließt den Poti.

cool!
wie bekomme ich einer platine? oder muss is selbst was machen? will ihm auch gerne basteln , der ping meter läuft noch immer ufb 🙂
Hallo Harko! Der Artikel wurde gerade überarbeitet. Du findest jetzt eine Gerber-Datei zum Download (im Abschnitt „Elektronik und Schaltung“ in diesem Artikel). Diese Datei kannst du bei einem Platinen-Hersteller deiner Wahl hochladen und dort die Platinen bestellen. Die Platine muss dann noch von dir bestückt werden und der ESP32 benötigt passende Software. Ist auch alles Teil dieses Artikels. Solltest du es nachbauen, wünsche ich viel Erfolg! Freut mich, dass das Ping Meter bei dir läuft. Dieses Projekt hier ist allerdings etwas aufwendiger. Ich sag das nur extra dabei: Ich würde mich tierisch freuen, wenn jemand das Projekt nachbaut (oder auch nur in Teilen, in eigener Interpretation) aber man muss einiges mehr an Zeit und Geduld mitbringen. Danke und Grüße, Torsten
Natürlich.gehen.wir dass Proberen!
3d printen soll.kein problem sein , electronica auch nicht dah uch schon seit 1990 damit arbeite , wird es folgende project vielleicht was mit amateur radio?
Bin gespannt!
Grüße von Harko aus die Niederlande
Hallo, ich habe deine Seite und deinen YouTube‑Kanal gefunden und ich mag sie wirklich sehr.
Genau wie du bin ich auch kein Tischler und werde deshalb zuerst diese 3D‑gedruckte Version bauen.
Ich habe eine Frage: Darf ich das Logo oben „DATORT O’CADE“ anpassen, oder liegt darauf ein Copyright (😊)?
Und noch ein Vorschlag/Hinweis: Ich denke, dass das auch mit RetroPie funktionieren könnte. Dann hat man noch viel mehr Auswahl an Plattformen und Spielen.
Kann man dafür den AF verwenden, oder funktioniert der nur im „Commodore“-Modus?
Ich freue mich schon auf den Tag, an dem mein Projekt fertig ist.
Vielen Dank fürs Teilen und für die klaren Anleitungen.
Hallo Peter, danke für den netten Kommentar. Das Projekt ist für den privaten Gebrauch komplett frei, also du kannst das Logo gerne so modifizieren wie du magst.
Danke auch für den Vorschlag! Ich habe mich für den BMC64 entschieden, weil er so schön flott und robust ist. Das System startet in etwa 4 Sekunden und man kann es am Ende einfach ausschalten ohne sich Gedanken machen zu müssen. Aber ich gebe dir natürlich recht: Mit einem RetroPie wäre der Funktionsumfang deutlich größer!
Die kleine Platine die ich gebaut habe, die ist tatsächlich auf den BMC abgestimmt. Der Auto-Feuer-Modus drückt quasi einfach für dich den Feuer-Knopf. Das kann man vermutlich auch umbiegen auf andere Systeme, aber hier ist es halt auch speziell auf die Pin-Konfiguration ausgelegt, die der BMC64 von Hause aus mitbringt.
Ich wünsche dir viel Erfolg mit deinem Projekt! Wenn es irgendwann mal läuft fände ich es super spannend mal ein Foto davon zu sehen. Da bin ich total neugierig. Aber natürlich nur wenn du magst. 🙂
Hallo Datort, In der Beschreibung steht ein 17″-Display, aber ich denke, dass es ein 7″ sein müsste?
(https://datort.de/retro-computing/1248/selbstbau-c64-mini-arcade-das-datort-ocade/3/)
„Außerdem habe ich das Projekt zwar begonnen, aber im Moment habe ich sehr wenig Zeit. Deshalb wird alles etwas länger dauern.
Frohe Ostern.
Peter
Hallo Peter, danke für das Update und den Hinweis. Der Text ist entsprechend angepasst. Da hat sich tatsächlich ein kleiner Fehler eingeschlichen, 7″ ist natürlich richtig. Danke!
Dir ebenso schöne Ostertage