1994 kam erblickte nicht nur der Netscape Navigator oder die erste PlayStation das Licht der Welt, auf dem noch recht jungen TV-Sender „Der Kabelkanal“, heute besser bekannt als Kabel 1, turnt auch ein kleiner Troll über den Bildschirm: Hugo.
Das Konzept der Sendung war damals recht einzigartig: Die Zuschauer konnten den kleinen Troll in kurzen Spielchen mit den DTMF-Tastentönen ihrer Telefon von Zuhause steuern. Auf dem Bildschirm sahen sie dann das Ergebnis ihrer Tastendrücke. Heute durch die stark unterschiedlichen Laufwege und -zeiten moderner TV-Verbreitungswege undenkbar – und auch damals schon nicht immer ganz problemlos.
Egal, vier Jahre lief das Ganze. Und ich wollte gerne mitspielen, hatte aber nie das Glück durchzukommen. Das plagt mich bis heute, wie ich auch in meiner Podcast-Episode zu Hugo kundtat. In der Episode gehe ich noch ein bisschen genauer auf das Spiel, die Sendung und die Produktion ein.
Nun gibt es aber ja seit einer ganzen Weile Arduino- und ESP-Boards, mit denen man famose Dinge erschaffen kann wenn man dem Thema etwas Zeit widmet. Und da ich hier noch ein altes Telefon der Deutschen Bundespost rumfliegen habe, was den Retro-Charackter der Aktion nur noch weiter verstärkt, habe ich mich dran gemacht aus dem Telefon ein viel zu großes Numpad zu bauen, mit dem auch gleich noch Hugo Spielen kann.
Teileliste

Viel braucht es für dieses Projekt nicht, nämlich nur den ESP und das Telefon:
- Retro-Telefon „FeTAp“, hier ein FeTAp 0111 aus 1987
- ESP 32 S3 Zero
- optional: DIY Platine um Kabelwirrwarr zu vermeiden (siehe „Schaltplan“)
Naja gut, und natürlich Schraubendreher, einen Lötkolben und was man zu dessen Verwendung halt so benötigt.
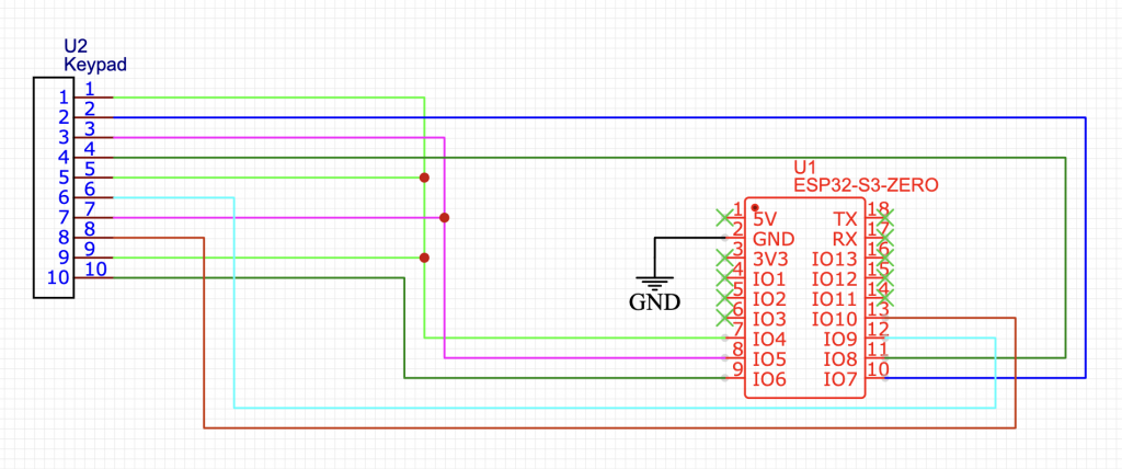
Schaltplan
Damit das Ganze funktionieren kann, muss das Tastenfeld mit dem ESP32 verbunden werden. An dem Tastenfeld des Telefons ist ein kurzes Flachband. Also, genau genommen ist es auf der Platine des Telefons und muss von der befreit werden. Danach müssen folgende Pins entsprechend mit dem ESP32 verbunden werden.

Um es für mich etwas angenehmer zu gestalten, habe ich mir eine kleine Platine dafür gebaut. Ich bin immer noch begeistert für welche schmale Mark man heutzutage selbstgestaltete PCBs produzieren lassen kann. Ich pack hier mal meine Lösung in Form einer Gerber-File hin, mit der eine Nachbestellung möglich ist – Verwendung auf eigene Gefahr:
Funktionsweise
Das kleine ESP-Board ist in der Lage, als HID (Human Interface Device) über USB zu agieren. Damit gibt es sich in diesem Fall sozusagen als Keyboard aus. Drücke ich eine der Tasten auf dem Telefon, so wird ein Tastendruck (Keyboard.press()) ausgelöst, für 80 Milisekunden gehalten und danach wird die Taste wieder „losgelassen“ (Keyboard.release()).
Um den richtigen Tastendruck zu ermitteln, wird das Tastenfall in schnellen Intervallen auf Tastendrücke abgefragt – so wie es das Telefon selbst zuvor auch gemacht hat. Das Tastenfeld ist dabei als eine Art Matrix aufgebaut. Man kann Spannung dabei Zeilen und Reihenweise anlegen. Gebe ich also beispielsweise eine Spannung auf Spalte 2 und Zeile 3, so muss bei Druck der Taste 8 eine Spannung anliegen sofern diese gerade gedrückt wird. So funktioniert im Groben die Erkennung welche Taste gerade gedrückt wird. Simpel aber doch irgendwie faszinierend, wenn ich mir vorstelle in welchem flotten Intervall der ESP da über alle möglichen Konstellationen immer und immer wieder drüber ballert.
Software
Die Software besteht im Wesentlichen aus einer einzigen Datei. Ich entwickle in PlattformIO, entsprechend handelt es sich bei dem Projekt um ein solches. Ihr könnt den Code aber auch in die Arduino IDE kopieren, dann müsste ihr nur dafür sorgen dass ihr die entsprechend für den ESP32 S3 Zero konfiguriert. Außerdem müsst ihr vermutlich das #include <Arduino.h> rausnehmen und dem Sketch eine .ino-Dateiendung geben. Mehr dazu auch in der Readme. Das Projekt könnt ihr auf meinem GIthub-Profil auschecken oder runterladen.
Fazit
Das Projekt hier hat mir wahnsinnig Spaß gemacht. Ich hab keine Ahnung, ob es da draussen wirklich noch andere Verrückte gibt, die sich an sowas erfreuen. Aber falls ja: Hey, schön das du da bist und viel Spaß mit dem Projekt. Wer keine Lust auf basteln hat: Ich habe kürzlich erfahren, dass im Hi-Score in Hannover auch etwas ähnliches für jeden zum ausprobieren und Spielen stehen soll. Diese Werbung hier ist absolut freiwillig und unbezahlt, ich finde in der Retro-Community muss man zusammenhalten und gute Ideen teilen.
Und wenn ihr das Projekt mal umgesetzt haben solltet: Ich würde mich super über Rückmeldung freuen. Viel Spaß beim Zocken!